构建一种基于555定时器IC的简单上推下电路
如果你是一个业余爱好者或对电子电路有浓厚兴趣,你必须熟悉555定时器IC及其三…
如果你是一个业余爱好者或对电子电路有浓厚兴趣,你必须熟悉555定时器IC及其三种流行电路-单稳态多谐振荡器,不稳定多谐振荡器和双稳态多谐振荡器。你猜怎么着,我们甚至可以把这个IC用作开关。这是一种保持状态的按钮,即第一次按下时,它打开负载,第二次按下时关闭负载。我们可以将此电路与Arduino等数字开发板结合使用,以设计需要通过检测小脉冲(如运动传感器)来激活微控制器的电路。
在本教程中,我们将学习如何将555定时器IC与一些互补组件结合使用作为开关。我们将在试验板上设计电路,并在按钮的帮助下,演示其工作原理。
555定时器锁存电路所需的部件
构建一个简单的推上推下开关如下所列。
555定时器IC简介
当谈到设计定时器电路时,我们首先想到的是555定时器IC。这是最古老的技术,因此你可以盲目依赖它,最重要的是,它价格合理。555定时器的内部电路讨论如下:

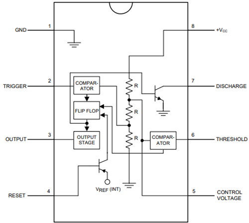
PIN 1和PIN 8:它们通过三个5kΩ电阻器连接在接地和Vcc之间。这也给IC起了一个标志性的名字。当引脚1接地且引脚8为Vcc时,这些电阻器产生具有电源电压的1/3和2/3值的分压器电路。一个比较器的非反相输入端(+)连接到分压器的1/3输出端,另一个比较器(-)的反相输入端连接到分电压器的2/3输出端。
引脚2:它是IC的触发引脚,连接到比较器的反相输入(-)。
引脚3:它是IC的输出,通过输出驱动电路连接到触发器的输出。
引脚4:它是连接到触发器的复位引脚的复位引脚。通过将这个引脚接地,我们可以重置这个IC。这就是为什么,我们在大多数555电路中看到它连接到Vcc。
引脚5:它是连接到分压器的2/3值和比较器的反相输入(-)的控制引脚。如果我们想改变参考电压,我们可以通过这个引脚施加外部电压。一般来说,在大多数555定时器电路中,我们可以看到这个引脚连接到一个电容器,用于获得稳定的参考电压。
引脚6:它连接到比较器电路的非反相(+)输入,比较器电路的输出连接到触发器的复位引脚。
引脚7:放电引脚连接到BJT的集电极。
555定时器锁定开关是如何工作的?

555定时器的引脚2和引脚6分别是触发器引脚和阈值引脚。在这个电路中,我们将监测这些引脚上的电压。当引脚2处的电压低于电源电压的1/3时,该引脚接通输出(引脚3),当引脚6处的电压降至电源电压的2/3以下时,该针脚断开输出(引脚2)。
555定时器锁存电路的电路图
的示意图555定时器开关如下所示。
在电路中,引脚2和引脚6被连接,引脚4和引脚8也被连接。分压器电路的输出连接到IC的引脚6。分压器电路的一个电阻器通过1uF电容器通过100k电阻器连接到输出引脚3。一个按钮连接在引脚2和电容器的正极端子之间。LED也通过其限流电阻器连接在IC的输出端。
推入式开关电路的工作
两个220KΩ电阻器构成分压器电路。该分压器电路的输出被馈送到IC的引脚6。当我们最初接通电路时,分压器处于平衡状态,因此输出为OFF。当我们按下按钮时,电容器开始通过电阻器R3充电,因此R3汲取更多电流,从而产生不平衡状态。这在引脚2处产生电压变化,从而接通输出。现在,当我们再次按下按钮时,引脚6检测到充电电容器的供电电压。这导致关闭输出。
测试我们的555定时器锁存电路
我在试验板上创建了电路,在文章的末尾可以看到它的视频。此外,下面给出了与电路相关的图片。

注意:这是一个数字电路,因此它在逻辑电平上工作。始终检查分压器中使用的电阻器的值,因为它可能因电阻器的公差而异,如果可能,请使用高精度电阻器。除此之外,如果电路运行中出现任何问题,您可以使用0.1uF陶瓷电容器与开关并联。
这就是如何使用555定时器IC作为开关的方法。如果您对电路有任何疑问,可以在下面的评论部分发表。

