久芯网

VCA822上电发烫

avatar duojiao chen 提问时间: 2023-08-04 17:49:23 / 已解决
Other Parts Discussed in Thread: VCA822, VCA810

用的是Figure 77这个电路图,检查了几遍电路,没有发现错误。但是一上电芯片就是发烫,即使是将输入信号接地。


如需获得 VCA822 等器件的更多信息,请点击链接或 点击此处 联系在线客服!

16个回答
  • avatar Brook.zhou
    回答时间: 2023-08-04 18:15:45

    你好,根据你说的现象,应该是运放自激了,请将输出接到示波器,看看是否是自激了。

  • avatar duojiao chen
    回答时间: 2023-08-04 18:48:43

    因为改了一些参数,先确定原理图是否有错误。请帮我看一下,谢谢了。

  • avatar Brook.zhou
    回答时间: 2023-08-04 19:17:17

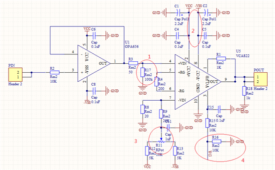
    你好,看了下你的电路设计,有如下几点建议:(已经在电路图中标记)

    1、你在VCA822前级增加了跟随器来缓冲,那么在进入822之前就不需要阻抗匹配了(跟随器就起到了缓冲以及阻抗匹配的作用)。倒是可以把R3、R17移到跟随器前面,不过R17不能是1k,建议改为50欧姆。跟随器建议用低噪声运放,

    2、电源退偶电容,除了0.1uF、2.2uF的四个接到GND以外,还需要一个0.01uF的接到正负电源之间,可以滤去电源噪声二次谐波成分。而且布局的时候尽量使电源线短,且退耦电容靠近芯片电源引脚。

    3、你用变阻器来分压进行偏置,建议你在分压后增加一级跟随器再VCA822,进行隔离作用,避免电阻网络对反向输入端造成的影响。

    4、不知道你的控制电压时如何得到的,记住一点,务必要使得Vg足够干净,足够稳定,而且阻抗尽量小,否则会使得输出含直流成分。

    因为没能够看到你实际制作的电路板,所以只能根据原理图给出个人拙见,希望可以帮到你。

  • avatar Shelher
    回答时间: 2023-08-04 19:44:56

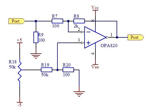
    补充一个原因:你的调零电路不正确。

    给你一个参考电路

    R18、R19与R20构成调零电路,可以调节整个电路中的直流电压分量,其调节范围为±25mv

  • avatar duojiao chen
    回答时间: 2023-08-04 20:05:48

    我用DA给0—2V电压,再经过一个电路变成-1—1V的。我先按照你给的提议修改一下。

  • avatar yuezhiheng yue
    回答时间: 2023-08-04 20:31:59

    有的还在电位器后面加一个电容。

  • avatar yuezhiheng yue
    回答时间: 2023-08-04 20:58:32

    检查供电是否正常。

    如果输出端是个直流信号,而且供电的电流超过芯片供电的极限电流的话,估计你要换片子了。

    我知道vca810 是个很脆的片子。特别是控制端一旦超过要求的电压就很容易烧。

    仅供参考!

  • avatar Brook.zhou
    回答时间: 2023-08-04 21:17:12

    其实,像vca810  vca822这种芯片,并不是说电路设计正确就可以正常工作了,根据个人经验,电路板的布局也是相当重要的一部分,建议你参考vca810的PCB设计技术文档。

    附件就是vca810  PCB指导。

  • avatar duojiao chen
    回答时间: 2023-08-04 21:46:30

    我修改后的电路,已经不自激振荡了波形很完美,但是芯片还是很烫,是不是电流反馈型型运放工作是会发烫啊?

  • avatar Brook.zhou
    回答时间: 2023-08-04 22:09:12

    你好,

    请注意VCA822的供电电压最大为正负6.5V.还有,注意输入信号的大小,按照手册上的来。

    在测试的时候有负载么?

    建议把那个输出端的1k电阻去掉,然后串联一个几十欧姆电阻在进行测试。

  • avatar linlin zhou1
    回答时间: 2023-08-04 22:29:31

    可能是静态电流太大了吧 最小要30mA,你可以试试VCA810,静态电流才10mA,芯片不会发烫,

    如果是电流反馈运放问题的话,你可以尝试下改变反馈电阻。

    我也不怎么懂,希望可以交流讨论下

  • avatar duojiao chen
    回答时间: 2023-08-04 22:56:59

    现在就觉得阻抗匹配很重要。还有我用10个脚的出不来效果,用的是14个脚的VCA822

  • avatar linlin zhou1
    回答时间: 2023-08-04 23:26:39

    请问 ,运放输入端R1,R2电阻是与测试时函数发生器输出负载50欧匹配,输出端串联50欧电阻R5是与示波器表笔负载50欧匹配吗

  • avatar Brook.zhou
    回答时间: 2023-08-04 23:47:31

    对的,是这样的。

  • avatar duojiao chen
    回答时间: 2023-08-05 00:07:50

    我的输出波形在振,忽大忽小,但不是自激振荡,请问你遇到过这种情况么,是什么原因啊?在不断抖动

  • avatar xuan Xie1
    回答时间: 2023-08-05 00:30:21

    我的芯片也是一上电就发烫,请问你最后是怎么解决的

     

会员中心 微信客服
客服
回到顶部