恩智浦(NXP)_TJA1043T/1J介绍_规格参数_特性_引脚图_工作原理_封装_应用
TJA1043T/1J是一款NXP公司生产的具有待机和休眠模式的高速CAN收发器芯片,主要用于将CAN协议控制器与物理双绞线CAN总线之间进行接口
TJA1043T/1J器件介绍
TJA1043T/1J是一款NXP公司生产的具有待机和休眠模式的高速CAN收发器芯片,主要用于将CAN协议控制器与物理双绞线CAN总线之间进行接口。
TJA1043T/1J器件专为汽车行业中的高速CAN应用而设计,为带有CAN协议控制器的微控制器提供差分发送和接收功能。与第一代和第二代高速CAN收发器相比,TJA1043T/1J具有改进的电磁兼容性(EMC)和静电放电(ESD)性能、极低的功耗以及关闭电源电压时的被动行为。
规格参数
- 电源电压:4.5V ~ 5.5V
- 供电电流:65 mA
- 驱动器/接收器数量:1/1
- 数据速度率:5Mbps
- 接收器迟滞:120 mV
- 工作温度(Max):150 ℃
- 工作温度(Min):-40 ℃
- 安装方式:Surface Mount
- 引脚数:14
- 封装:SOIC-14
TJA1043T/1J器件有哪些优点和特性?
- 电磁兼容性(EMC)和静电放电(ESD)性能得到改进。
- 极低的功耗。
- 关闭电源电压时的被动行为。
- 专为汽车行业的高速CAN应用而设计。
- 具有待机和休眠模式。
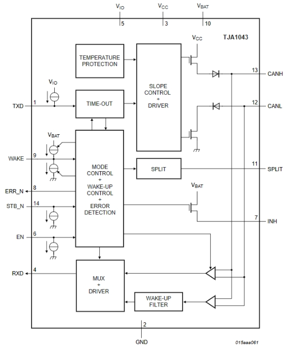
引脚图及引脚介绍
TJA1043T/1J器件共具有14个引脚,具体如下:
- TXD: 发送数据输入引脚。
- GND: 地引脚。
- VCC: 电源引脚,提供芯片所需的电力供应。
- RXD: 接收数据输入引脚。
- VIO: 视频信号输入引脚。
- EN: 使能引脚,用于控制芯片的运行状态。
- INH: 禁止引脚,用于控制芯片的工作状态。
- ERR_N: 错误信号引脚,用于表示芯片内部或外部的错误发生。
- WAKE: 唤醒引脚,可以由低到高触发也可以由高到低触发,用于从睡眠模式唤醒芯片。
- VBAT: 电池电量电压输入引脚,用于提供芯片所需的电力供应。
- SPLIT: 差分信号输出引脚,用于差分信号的传输。
- CANL: CAN总线低电平引脚,用于CAN总线的信号传输。
- CANH: CAN总线高电平引脚,用于CAN总线的信号传输。
- STB_N: 同步信号输入引脚,用于与CAN总线上的其他设备进行同步。
原理图及工作原理介绍
TJA1043T/1J器件通过接收和发送CAN数据信号来实现数据的传输和处理,并通过控制信号来控制芯片的运行状态和工作状态。其工作原理如下:
- 数据传输: TJA1043T/1J器件支持CAN_H和CAN_L显性输出, CAN总线数据传输速率最高可达5Mbps。当TXD为低电平时, TJA1043T/1J器件将发送一个带有差分的CAN数据信号到CAN总线上; 当TXD为高电平时, TJA1043T/1J器件将发送一个不带差分的CAN数据信号到CAN总线上。
- 接收数据: TJA1043T/1J器件通过RXD引脚接收CAN总线上的数据传输。当RXD为高电平时,TJA1043T/1J器件从CAN总线上接收到一个带有差分的CAN数据信号; 当RXD为低电平时, TJA1043T/1J器件从CAN总线上接收到一个不带差分的CAN数据信号。
- 控制信号: TJA1043T/1J器件通过EN、INH、ERR_N和WAKE引脚与主机进行通信,控制芯片的运行状态和工作状态。
- 差分信号输出: TJA1043T/1J器件具有差分信号输出能力,可以实现数据的高精度传输和接收。
封装图
TJA1043T/1J器件的封装为SOIC-14。封装图如下所示:
TJA1043T/1J在汽车行业的具体应用案例有哪些?
- 汽车电子控制单元(ECU)的通信:TJA1043T/1J可用于连接ECU和外部设备,如传感器、执行器等,实现数据的传输和处理。
- 车辆导航系统:TJA1043T/1J可用于连接车辆导航系统和车载娱乐系统,实现数据的传输和处理,例如地图数据、车辆状态信息等。
- 汽车行驶记录仪:TJA1043T/1J可用于连接汽车行驶记录仪,记录车辆的行驶数据,如车速、里程、燃油消耗等。
- 汽车诊断工具:TJA1043T/1J可用于连接汽车诊断工具,如OBD-II诊断仪,实现对汽车系统的故障诊断和修复。
- 汽车混合动力系统:TJA1043T/1J可用于连接混合动力系统的各个部件,实现数据的传输和处理,例如电池电量、发动机转速等。
- 汽车安全气囊系统:TJA1043T/1J可用于连接安全气囊系统和车辆控制系统,实现数据的传输和处理,例如车速、加速度等。
