+12V和-12V双电源电路
该项目的目标是将220V交流电源转换为+12V和-12V直流电源,这就是为什么我们将其命名为双电源…
本项目的目标是将220V交流电源转换为+12V和-12V直流电源,这就是它被命名的原因双电源因为我们同时获得了正极和负极12v电源。
这可以通过简单的三个步骤来实现:
- 首先,使用简单的降压(220V/12V)变压器将220V交流电转换为12V交流电。
- 其次,该变压器的输出被提供给整流电路,整流电路将交流电源转换为直流电源。整流器电路的直流输出包含输出电压中的波纹。为了过滤掉这些波纹,使用了2200uf,25V的电容器。
- 最后,电容器的纯DC输出被提供给电压调节器IC7812和IC7912,它们将把输出电压调节为12V和-12V DC,而不考虑输入电压的变化。
所需组件:
- 中心抽头变压器(220V/12V)
- 功率二极管(6A)–4个。
- 电容器(2200μF,25V)–2个。
- 电压调节器(IC 7812和7912)
- 拨动开关
- 直流负载(直流电机)
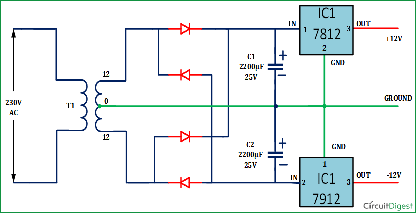
电路图:

构建双电源电路:
第一步:使用降压变压器将220v交流电转换为12v交流电
中心抽头变压器的一次端子与家用电源(220V交流电,50Hz),输出来自变压器的二次端子。中心抽头描述了中心抽头变压器的电压输出。例如:24V中心抽头变压器的测量值为24V交流电跨外部两个抽头(绕组作为一个整体),以及12V交流电从每个外部抽头到中心抽头(半绕组)。这两个12V交流电电源之间的相位相差180度,因此很容易得出12伏的正电压和负电压直流他们的电源。使用中心抽头变压器的优点是我们可以同时获得+12V和-12V直流仅使用一个变压器供电。

输入:220伏交流电, 50赫兹
输出:外部端子和中间端子之间:12V交流,50赫兹
两个外部端子之间:24V交流电。50赫兹
步骤II:使用全桥整流器将12v交流电转换为12v直流电
中心抽头变压器的外部两个端子连接到桥式整流器电路。整流器电路是一个转换器,用于转换交流电供应至直流供给它通常由二极管开关组成,如电路图所示。
转换交流电进入直流,我们可以制造两种类型的整流器,一种是半桥整流器其次是全桥整流器在里面半桥整流器,输出电压是输入电压的一半。例如,如果输入电压为24V,则输出直流电压是12V,并且在这种类型的整流器中使用的二极管的数量是2。在里面全桥整流器,二极管数量为4,如图所示连接,输出电压与输入电压相同。
这里使用全桥整流器因此,二极管的数量为4,输入电压(24V交流电)输出电压也是24V直流里面有波纹。
对于全桥整流器输出电压,
五、<sub>直流=2Vm/π其中,Vm=交流电源电压的峰值,π为Pi
这个全桥整流器的输入和输出电压波形如下所示。

在这个双电源电路,二极管桥式整流器由6A四个功率二极管组成。该二极管的额定值为6A和400V。不需要使用这么多大电流容量的二极管,但出于安全和灵活性的目的,使用了大电流容量二极管。一般来说,如果我们使用低安培额定值的二极管,由于电流浪涌,可能会损坏二极管。
整流器输出不纯直流,但它包含了涟漪。
输入:12伏交流电
输出:24伏峰(有波纹)
步骤III:从输出中过滤裂土:
现在,24V直流包含峰间波纹的输出不能直接连接到负载。所以,对消除供应中的波纹,使用滤波电容器。现在,使用两个额定值为2200uF和25V的滤波电容器,如电路图所示。两个电容器的连接使得电容器的公共端子直接连接到中心抽头变压器的中心端子。现在,这个电容器将被充电到12V直流因为两者都与变压器的公共端子连接。此外,电容器将消除直流供应并提供纯直流输出但是,两个电容器的输出都不受调节。因此,为了调节电源,电容器的输出被提供给电压调节器IC,这将在下一步中进行解释。
输入:12伏直流(有波纹,不纯净)
输出:电容器两端电压C1.=12伏直流(纯直流,但不受监管)
电容器两端电压C2.=12伏直流(纯直流,但不受监管)

第四步:调节12v直流电源
下一件重要的事情是调节输出电压否则将根据输入电压变化而变化。为此,根据输出电压要求,使用调节器IC.如果我们需要+12V的输出电压,则使用IC 7812。如果所需的输出电压为+5V,则使用7805 IC。IC的最后两位数字给出输出额定电压。倒数第三位表示电压为正或负。对于正电压(8)和负电压(9),使用数字。因此IC7812用于+12v调节,IC7912用于-12v电压调节。
现在,两个IC的连接已经完成,如电路图所示。两个IC的接地端子均与变压器的中心抽头端子连接,以创建参考。现在,测量两个IC的输出端子和接地端子之间的输出电压。
输入:12伏直流(纯直流但不受监管)
输出:+12伏直流7812的输出端子和接地之间(纯直流和受监管)
-12伏直流7912的输出端子和接地之间(纯直流和受监管)
双电源电路的应用:
- 运算放大器需要两个电源(通常是一个+ve电源和一个-ve电源),因为运算放大器必须在输入信号的两极工作。如果没有负电源,运算放大器将不会在信号的负周期内摆动动作。因此,信号部分的输出将被“削波”,也就是说,保持在地本身;这显然是不推荐的。
- 如果使用直流电机作为负载,那么对于+12V,它将沿顺时针方向旋转,对于-12V,它会沿相反方向旋转。例如,玩具(汽车、公共汽车等)中使用的电机,在+12V的情况下会向前移动,在-12V的情况时会反向移动。我们已经显示了电机在两个方向上的旋转,使用这种双电源电路,在下面的视频.
查看我们的其他电源电路:
- 使用LM338的0-24v 3A可变电源
- 使用LM317的12v电池充电器电路(12v电源)
- 无变压器电源
- DIY充电宝电路
- 手机充电器电路

