什么是LM380音频放大器及其应用
小信号放大器是一种电压放大器,它为负载提供增强的放大器信号电压,或者功率放大器电源或大信号。以大信号电流对电流操作的负载是。。。
小信号放大器是一种电压放大器,它为负载提供增强的放大器信号电压,或者功率放大器电源或大信号。以大信号电流比电流工作的负载是电机和扬声器。在音频系统中,与其他运算放大器相比,该放大器提供高电流。这意味着负载使用的电流不能直接通过通用放大器的输出驱动。本文概述了集成电路LM380音频放大器及其应用。
什么是LM380音频放大器?
LM380集成电路是一种主要用于功率音频放大的音频放大器。这种集成电路的内部设计可以由像34dB这样的设计师来固定。该IC包括铜引线框架,并且该IC的特征包括供电范围宽、失真小;峰值电流高等。此外,该IC提供高i/p阻抗、固定的电压增益、较少的功耗等。由于其高性能和成本效益,该IC是最常用的器件。
ding="async" class="wp-image-37290 size-full" src="https://uploads.9icnet.com/images/aritcle/20230518/lm380-integrated-circuit.jpg" alt="integrated-circuit" width="480" height="300" sizes="(max-width: 480px) 100vw, 480px">
集成电路
LM380的规格
该IC的规格包括以下内容。
- 电源电压范围为10V至222V
- 标准DIP
- 功耗较低,如0.13W
- 失真较小
- 输入阻抗高达50kΩ
- 50时的固定电压增益
- 电流供应能力为1.3A
额定值
我们知道,我们总是需要电源来操作设备,电源特性主要取决于设备额定值。该IC的评级主要包括以下内容。
功能图
- 电源电压为22V
- 输入电压为30V
- 工作温度为-0.3至6.3 V
- 接头温度为1500摄氏度
- 储存温度为-65至1500摄氏度
- 峰值电流为+或–1A
LM380音频放大器的引脚配置
该IC的引脚配置包括以下内容。该IC由14个引脚组成,每个引脚都有其重要性。下面列出了这些引脚。在该IC中,一些6引脚具有熟悉的功能,即GND引脚。当我们希望从该仪器中获得确切的结果时,这些引脚发挥着重要作用。
LM380音频放大器引脚配置
- 引脚1:这是旁路引脚
- 引脚2:非反相输入
- 引脚3:这是一个接地引脚
- 引脚4:这是一个接地引脚
- 引脚5:这是接地π
- 引脚6:反转输入
- 引脚7:这是一个接地引脚
- 引脚8:这是一个接地引脚
- 引脚9:NC
- 引脚10:这是GND引脚
- 引脚11:这是一个接地引脚
- 引脚12:这是接地引脚
- 引脚13:NC
- 引脚14:+VCC
这个引脚输出图有助于我们识别设备的引脚配置。因此,在使用它之前,我们必须查看引脚图。
备用IC
属于同一家族的替代IC主要包括以下几种。
IC是LM311、LM317、LM318、LM324、LM324N、LM335、LM339、LM348、LM358、LM380、LM386和LM393
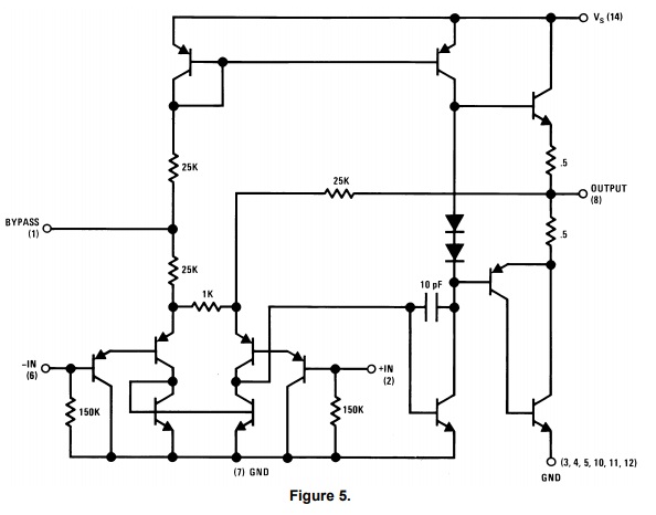
LM380音频放大器电路图
LM380集成电路的电路图包括以下内容。
LM380音频放大器电路图
该电路可以分为四个阶段进行连接,包括以下阶段。
- PNP发射极跟随器
- 不同的放大器
- 公共发射极
- 发射器跟随器
PNP发射器跟随器
上述电路中的输入级是发射极跟随器,它由像Q1和Q2这样的PNP晶体管组成。这些晶体管驱动Q3和Q4的差分对。Q1和Q2输入晶体管的选项允许将输入定位到GND,即输入直接连接到放大器的任何端子,如反相和非反相端子。
差分放大器
Q3和Q4的差分对内的电流流动以及这可以通过电阻器R3、晶体管Q7和电压源+V来设置。电路中的电流镜可以使用像Q7、Q8这样的晶体管来形成,然后建立晶体管Q9的集电极电流。
晶体管Q5和Q6包括集电极负载,集电极负载可以用于晶体管的差分对。差分放大器的o/p可以在晶体管的Q4和Q6结处获得。这可以像公共发射极(CE)的电压增益的输入一样应用。
公共发射器
CE的放大器级可以通过“Q9”晶体管与二极管D1、D2和Q8晶体管形成,就像电流源负载一样。“Q9”晶体管基极和集电极端子之间的“C”电容器,提供内部补偿,有助于建立100kHz的更高截止频率。在电路中,电流镜可以使用Q7和Q8晶体管形成,通过D1和D2等二极管的电流可以类似于通过电阻器“R3”的电流。
像D1和D2这样的二极管是用于Q10和Q11晶体管的温度补偿二极管。其中,D1和D2二极管具有与Q11晶体管的BE(基极-发射极)结类似的特性。因此,通过晶体管Q10、Q11和Q12的电流大致等于通过D1和D2二极管的电流。
发射器跟随器
发射极跟随器可以通过Q10和Q11 NPN晶体管形成。Q11和Q12晶体管的混合物具有功率容量,但具有PNP晶体管特性。可以使用“R5”电阻器施加的直流反馈是负的&它平衡了差分放大器,使得直流o/p电压可以稳定在+V/2;
电路中的输入级可以通过传递电容器以微法的顺序与正电源电压解耦。因此,它必须耦合在引脚1和GND引脚7之间。放大器的整体内部增益可以设置为50。但是增益可以通过正反馈来提高。
应用
LM380集成电路的应用包括以下内容。
- 电视声音系统,
- 对讲机
- 超声波驱动器
- 线路驱动器
- 警报
- 留声机放大器
- 这方面的一些其他应用主要包括AM收音机、电机驱动器、功率转换器、FM收音机、伺服等。
因此,这一切都与消费者应用中使用的IC LM380音频放大器数据表有关。在该放大器中,其增益可以在内部固定为34dB。这里有一个问题要问你,LM380 IC有什么优势?
图像来源:德州仪器公司
