KSP2222A晶体管:引脚配置及其应用
KSP2222A晶体管的功能类似于BC547 NPN晶体管,但集电极电流和功耗特性有所变化。该晶体管允许最大为600…的连续集电极电流IC。。。
KSP2222A晶体管的功能类似于BC547 NPN晶体管,但集电极电流和功耗特性有所变化。该晶体管允许最大600毫安的连续集电极电流IC,功耗为625mW。
与BC547晶体管相比,它被广泛用于驱动电路的重负载。集电极开路至发射极VCEO为40伏。这是最好的KSP2222A NPN晶体管,可以用高电流切换负载。本文给出了KSP2222A晶体管的简要说明和电路图。
什么是KSP2222A晶体管?
KSP2222A晶体管是一个3引脚双极结NPN晶体管。当基极端子或引脚连接到地时,NPN晶体管的发射极端子和集电极端子断开并进入反向偏置状态。当输入电压信号被施加到基极端子时,晶体管被正向偏置并开始导通。
晶体管放大电压信号的容量由其增益决定,该增益的值为100至300。集电极端子允许的电流最大为600毫安。因此,不能连接消耗超过600毫安的多个负载。对于晶体管偏置,提供给基极端子的输入电源被限制为5mA,即基极电流IB。
完全偏置的NPN晶体管允许600毫安的最大电流流过集电极端子和发射极端子。这被称为饱和区,其允许集电极到发射极(VCE)或基极到发射极端子之间的最大典型电压为40V和600mV。通过去除基极电流IB,晶体管进入反向偏置状态,并且处于完全关断状态。这被称为截止区域。
引脚配置/引脚图
这是一个3端双极NPN晶体管。这个KSP2222A晶体管引脚配置/引脚图如下图所示。等效物KSP2222A晶体管的示意图符号如下图所示。它是在To-92封装中设计的,有3根引线或端子指向下方,如下所示。
原理图符号
当晶体管的基极端子连接到地时,它被反向偏置,没有电流流过集电极和发射极端子,并且是开路的。当晶体管的基极端子连接到输入电源时,它被正向偏置(闭合),并允许电流流过集电极和发射极端子。
KSP2222A晶体管引脚输出
- 引脚1(发射器):电流通过这个端子排出
- 引脚2(底座):晶体管偏置由该引脚控制
- 引脚3(收集器):输入电流流经该端子。
规格
以下是KSP2222A晶体管的技术规格
- 这是一种双极NPN大电流晶体管,采用To-92封装型制造。
- 直流电流增益(hFE)的范围在100到300之间
- 发射极到基极的最大电压(VBE)为6伏
- 最大集电极电流(IC)为600毫安(连续)
- 集电极到发射极的最大电压(VCE)为40伏
- 最大基极电流IB为5毫安
- 集电极到基极的最大电压为75伏
- 集电极端子的总功耗为0.625瓦
- 最大噪声系数为4 dB
- 转换频率范围最大为300 MHz
- 储存接点和工作温度范围为-55°C至+150°C
电路图/如何使用
KSP2222A是一种用于各种应用的NPN双极通用晶体管,是2N2222A晶体管的等效和直接替代品。两个NPN晶体管的特性相同,但集电极电流Ic和集电极到发射极电压VBE不同。
通常,这种晶体管被用作放大器和开关。电路图/如何使用KSP2222A晶体管作为放大器和开关如下所示。
KSP2222A晶体管用作开关
晶体管的基本和默认功能是作为开关工作。它借助电信号控制开关,就像一个机械开关。考虑下图所示的电路图示例,通过使用KSP2222A NPN晶体管来打开和关闭电机或负载。
晶体管作为开关
这里,基极电阻器R1用于以有限的基极电流驱动NPN晶体管。这有助于避免晶体管损坏。R2电阻器连接到电机,从而限制流经集电极端子的电流。
KSP2222A NPN晶体管只有在发射极和基极端子之间的电压达到并超过阈值电压(即6伏)时才开始导通。电路设计中使用的电阻器应根据应用进行选择。
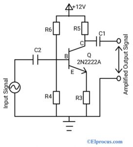
KSP2222A晶体管用作放大器
通常,晶体管被最广泛地用作放大器,因为它们的增益(hfe)用于放大电流或电压。使用KSP2222A晶体管的共射极(CE)放大器的电路图如下所示。即使存在不同的放大器电路,CE模式放大器通常用于放大具有低频范围的电压信号(例如音频信号)。
在上述电路中,NPN晶体管的基极引脚和发射极引脚连接到相同的电压(即电源电压),并且它们通过两个电阻器R3和R4连接到地。输入电压被施加到基极端子以偏置NPN晶体管。电阻器R6和R4形成分压器网络。并且对于滤波,使用C1和C2电容器。
晶体管作为放大器
电路中使用的电容器和电阻器的值是基于所使用的应用类型和NPN晶体管来假设的。这种放大器电路的主要缺点是,它不适合于高频电压信号。在这种情况下,运算放大器(一组封装在一起的晶体管)被用于非常快速和容易的放大。
在何处使用/应用
这个KSP2222A晶体管的应用r是,
- 用作一般用途的NPN晶体管。
- 用于切换高达600毫安的高电流负载。
- 用于控制电机的速度
- 用于达林顿鞋。
- 用于开关的多种应用
- 用于整流器和逆变器电路。
替代KSP2222A晶体管
BC636、BC549、BC639、BC547、2N3045、2N2369、2N3906、2N3904和2SC5200是可选的KSP2222A晶体管。
2N2222A晶体管与KSP2222A晶体管等效或互补。
各种NPN晶体管的替代品或等效品,如MPSW01AG、MPS651G、NTE123AP、MPS2222AG、MPSW01A、2SC1008、BC538、BC547、MPS650、MPS651、MPS650G、P2N2223AG、2N4401、PN2222A、PN2219A、KN2222A、P2N2222A、KSC1008、MPS2222 A、KTN2222 A、ZTX450或PN4033。
因此,这一切都是关于KSP2222A晶体管数据表的概述——定义、引脚配置/引脚图、规格、电路图/如何使用、在哪里使用/应用及其替代品。这里有一个问题要问你,“使用KSP2222A晶体管而不是2N2222A晶体管有什么优势?”。
