久芯网

单端信号如何转换成差分信号?

avatar Dreamer wang 提问时间: 2023-08-08 10:59:35 / 已解决

我们使用的是AD620对光电二极管的信号来进行前置放大作用,但是不知道如何对输入端进行处理。

7个回答
  • avatar Kailyn Chen
    回答时间: 2023-08-08 11:21:55

    单端转差分的话可以用全差分运放来实现

  • avatar Dreamer wang
    回答时间: 2023-08-08 11:45:32

    现在没有全差分运放,所以就在尝试着用其他方法来产生差分信号。如果信号只从一端输入,另一端接地,这样是不是就不能消除共模信号的影响了?

  • avatar Dreamer wang
    回答时间: 2023-08-08 12:03:51

    现在暂时没有全差分运放,所以就在尝试其他办法来产生差分信号,差分的主要目的是消除共模信号的影响,但是如果信号只从一端输入,另一端接地,这样对共模信号的抑制是不是会小很多?达不到目的。

  • avatar Carter Liu
    回答时间: 2023-08-08 12:28:01

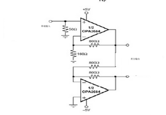
    同意Kailyn的说法,你可以使用全差分运放进行转化,这是最便捷的方法,但是如果没有全差分运放,你可以使用两个单端输出运放 

  • avatar Dreamer wang
    回答时间: 2023-08-08 12:47:03

    嗯,谢谢,这个方法确实很好,我还想问问,这样两个运放的输出理论上应该是大小相等,正负相反的,但是实际中值会不会引入更多共模信号,还有这个电路图中的电阻大小怎样选取?我是一个初学者所以问题比较多。希望见谅。

  • avatar Carter Liu
    回答时间: 2023-08-08 13:04:15

    差分信号在传输的过程中可以很大程度减小共模干扰,电阻选择1K以下较好

  • avatar Wanda WANG
    回答时间: 2023-08-08 13:37:13

    光电二极管出来的应该是个电流信号,不知道你前级有没有加TIA(电流转电压)?

    一般建议用个JFET型运放来做TIA, 然后再加一级低噪运放做放大。

会员中心 微信客服
客服
回到顶部