久芯网

请教INA128

avatar yong wang 提问时间: 2023-08-08 08:17:17 / 已解决
Other Parts Discussed in Thread: INA128, INA826

请问INA128能用正负12v供电吗?

能否再推荐一款INA128的升级替代品,最好是正负12v电源的。谢谢

11个回答
  • avatar Bruce Wei
    回答时间: 2023-08-08 08:49:42

    楼主你好!

    INA128可以接受最高正负18V供电。楼主觉得INA128哪些指标不能达到要求,需要更换?

  • avatar yong wang
    回答时间: 2023-08-08 09:12:02

    它的典型电源电压是正负15v,而我的电源是正负12v,我想知道我这个电源电压下他的性能有无变化。

    IN128总体性能还是不错的,只是压摆率小些,偏置电流大些,不过一般应用足够了。我只是想知道TI有无该款芯片的升级产品

     

  • avatar Wayne Xu
    回答时间: 2023-08-08 09:38:24

    INA128在电源供电范围是+/-2.25V to +/-18V. 在正负12V应用,性能不会受到什么影响。

    TI比较新的仪表放大器有INA826,其交通CMRR性能更佳。

  • avatar Andrew Wu
    回答时间: 2023-08-08 09:55:58

    INA128采用+/-12V供电,性能不会有影响。

  • avatar Junwei Wang
    回答时间: 2023-08-08 10:12:48

    您好,我想问TI的技术工程师一个问题,我在使用!NA128做肌电信号采集时,发现一个奇怪的现象,原先是将INA128正负9V供电效果很好,后来我需要将电压降到正负5V使用,发现INA128无法正常工作,通过测试,我发现,当在正负8V可以正常工作时,正负7.9V却不行,当芯片在正负8.0工作一段时间后正负7.9V可以开始正常工作,但是正负7.8V不能工作,一段时间它又能适应7.8,但是7.7V不行,以此类推。。。。

  • avatar Iven Xu
    回答时间: 2023-08-08 10:30:01

    因为不是轨道轨的,看一下datasheet第5页最后一副曲线图。看一下输入、输出信号、增益大小是否在其工作范围内。

  • avatar Martin
    回答时间: 2023-08-08 10:47:36

    Hi Junwei,

    能不能具体描述一下你所述的“无法正常工作”具体指的是什么?

  • avatar Junwei Wang
    回答时间: 2023-08-08 11:18:11

    原本采集的肌电信号随着手臂的挥动会有信号大小变化,即使不挥动也会有一些工频杂波的,但是这个无法工作是输出波形是一条水平的线,基本无任何干扰

  • avatar Wanda WANG
    回答时间: 2023-08-08 11:47:51

    有没有个具体的测试图形,和你应用的电路,应该不会出现+/-8V和+/-7.8V的区别。

  • avatar Junwei Wang
    回答时间: 2023-08-08 12:05:47

    我是用示波器测的,INA128的输出接一个阻容高通滤波,直接测这里信号就已经不正常了,就是我第一次提的,会出现电压逐步降低适应,而且负电压一端的影响,正电压改变基本不会出现这种情况,INA128的接法就是普通那种,1、8端接电阻,正负电源端个接了个0.1uF的电容到地,差分输入没接其他的。

  • avatar Junwei Wang
    回答时间: 2023-08-08 12:22:27

    想起来了,尝试用信号发生器输出的信号测试,不存在上面说的问题,但是通过引线接到电极到手臂上时会出现以上问题,具体接法是,仪放差分端,接两个电极,采集这两端信号,此外低端接到电极到人体作为参考。

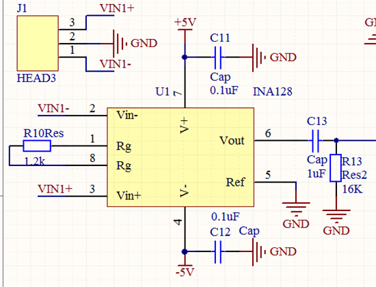
    原理图是仪放端的电路,示波器测高通滤波的输出端。+7.0 -7.4信号是正常的,+7.0 -7.2信号没有,+7.0 -7.3信号输出时单方向的,明显可以看出手臂挥动时下半部分曲线不完整。

    希望可以得到您的回答,谢谢

会员中心 微信客服
客服
回到顶部