久芯网

vca820的仿真还有自激问题

avatar geli zheng 提问时间: 2023-08-18 10:18:55 / 已解决
Other Parts Discussed in Thread: THS3001

输入100k   20ma仿真如图所示,然后就是失真了  大概vg在0.5左右到2V是可以对增益进行调节的  可是波形一直不对  然后电压再低下来就直接没有波形了        还有便是在实物电路中 发生了自激  20M左右  调节VG变低1v左右可以使其自激现象直接没有波形了,放大效果完全没有  Vg是靠电位器分压输出的。   实际电路中的电阻值有所不同R2 3  是47ohm   R1是50ohm   大概就是这样吧   


如需获得 vca820 等器件的更多信息,请点击链接或 点击此处 联系在线客服!

8个回答
  • avatar Dylan Yao
    回答时间: 2023-08-18 10:47:29

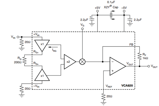
    在放大中需要注意的是运放内部中间电压是否饱和了,运放内部结构如下,先放大两倍,然后再做相应的增益控制衰减或放大,最后做1K/200的放大,所以第一级放大后的电压不能超过电源电压,否则最后输出的电压也就出现了饱和波形。数据手册里有一个图对应了最大的输入电压与增益控制电阻的关系。

  • avatar geli zheng
    回答时间: 2023-08-18 11:08:21

    发现问题了  找了半天原来只是自己信号源的输入有问题  我改的只是dc的电压   啊啊啊啊   被学长抓个现形之后非常尴尬啊      请问下就是现在电路发生了自激 在1k的反馈电阻上加了个电容后  直接显示了工频信号  请问怎么解决。。。感觉特别容易自激啊

  • avatar Dylan Yao
    回答时间: 2023-08-18 11:26:39

    1. 把那个电容去掉,去掉不需要的电容

    2. 减小+-和输出的对地分布电容。这几根线周围不要覆铜,并且注意走线和地的距离

    3. 测量的时候用示波器串个电阻调,因为示波器有几P~十几P的电容,接进去后会对电路有影响

    4. 做好电源的去耦

  • avatar geli zheng
    回答时间: 2023-08-18 11:57:03

    谢谢  经过多次调整  终于不自激可是  有将近2v的直流偏置

  • avatar Dylan Yao
    回答时间: 2023-08-18 12:19:01

    2V的直流偏置比较奇怪,是输入短路的情况下测得的么

  • avatar geli zheng
    回答时间: 2023-08-18 12:35:41

    真是尴尬  后来就怎么都调试不出来了。只有一定的工频信号,应该是信号发生器引起的。该怎么解决啊啊

  • avatar jingyuan zhang
    回答时间: 2023-08-18 12:54:21

    请问能否指导一下第二页  THS3001增益变化  帖子里的问题,不胜感激

  • avatar geli zheng
    回答时间: 2023-08-18 13:18:09

    又重新焊了好几次,终于成功了  有部分的偏置电压不过不大,然后就是只能调节0到0.5V   大概最大到2倍  然后就自激了    频率却可以上去比较高  由于只要求6M我上到10M就没继续了    剩下应该做的就是稳定下输入的VG是么    因为是用电位器单纯的分压出来的。。。。

会员中心 微信客服
客服
回到顶部