久芯网

stm32G070 GPIO输出能力很弱

avatar me123 提问时间: 2023-08-15 15:38:23 / 未解决
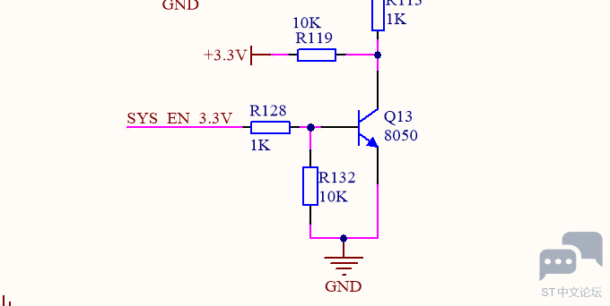
  • stm32G070 GPIO的输出能力似乎很弱,GPIO配置如下

stm32G070 GPIO输出能力很弱 [相关图片]

stm32G070 GPIO输出能力很弱 [相关图片]

在配置GPIO输出高电平的时候无法输出,去掉R128就可以输出高电平


如需获得 stm32G070 等器件的更多信息,请点击链接或 点击此处 联系在线客服!

5个回答
  • avatar wyxy163@126.com
    回答时间: 2023-08-15 15:55:57

    这个锅G0不背!

  • avatar 21is@sohu.com
    回答时间: 2023-08-15 16:17:55

    输出能达到25mA不够用吗?

  • avatar butterflyspring
    回答时间: 2023-08-15 16:35:41

    看这驱动三极管的电路就几个毫安最多,而GPIO驱动能力不止这些,看看是不是硬件上哪里连接不好造成的

  • avatar caibihui188
    回答时间: 2023-08-15 16:53:48

    确实有点弱!

  • avatar xwq370
    回答时间: 2023-08-15 17:16:30

    Q13不是电压驱动元件,需要一定的驱动电流。在这种情况下,R128的阻值偏大。 建议把Q13换成MOS元件。

会员中心 微信客服
客服
回到顶部