久芯网

关于STM32F103C6自己绘制的pcb无法烧录的问题

avatar Abner_huang 提问时间: 2023-08-07 17:42:58 / 未解决

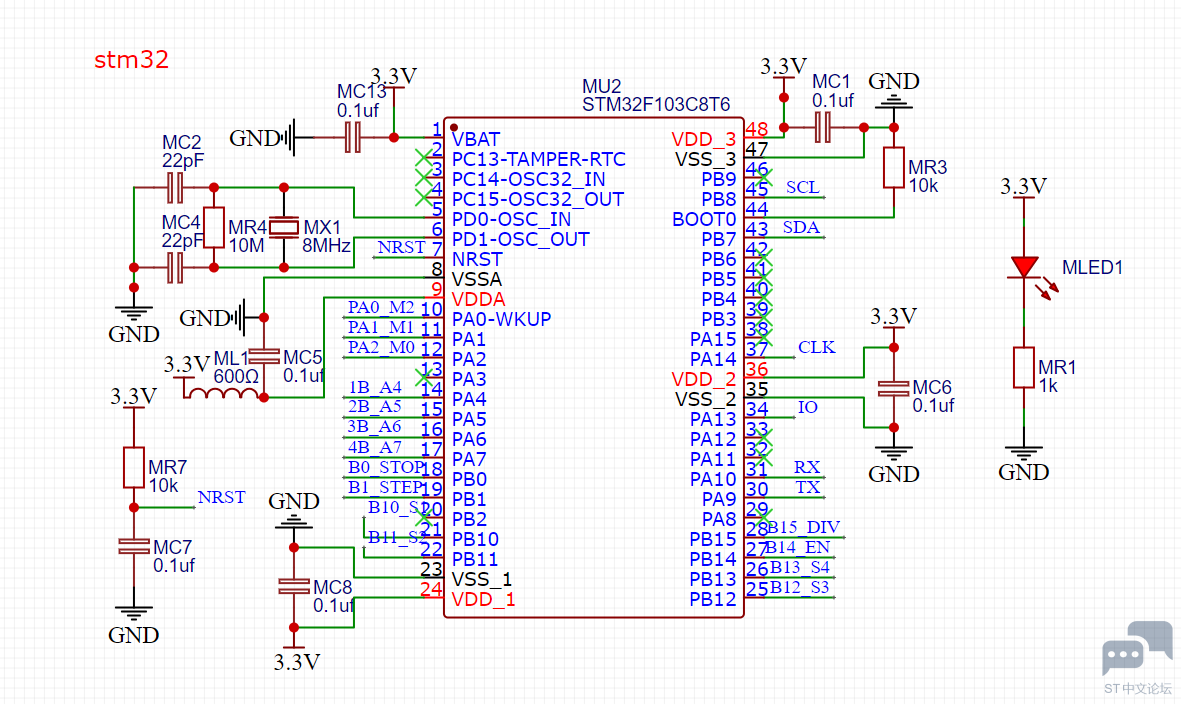
关于<a style=STM32F103C6自己绘制的pcb无法烧录的问题 [相关图片]' title='关于STM32F103C6自己绘制的pcb无法烧录的问题 [相关图片]' />关于STM32F103C6自己绘制的pcb无法烧录的问题 [相关图片]这是原理图和pcb布线图。关于STM32F103C6自己绘制的pcb无法烧录的问题 [相关图片]

出现这样的错误提示

哪位大神帮我解决一下这个问题,小透明已经打过好几次板了,还是烧不进去,到底是原理图上本来就有问题,还是布线问题造成的


如需获得 STM32F103C6 等器件的更多信息,请点击链接或 点击此处 联系在线客服!

7个回答
  • avatar 废鱼
    回答时间: 2023-08-07 18:00:10

    先排查问题 1、检查晶振是否正常工作 2、检查仿真器是否能够识别,并能够识别芯片ID 3、通过boot模式,检查是否能够进入boot状态,通过ISP进行烧写

  • avatar xmshao
    回答时间: 2023-08-07 18:31:29

    辛苦了!电路不算复杂,电源处理好,接对接全,即该接的都接上。要不你先用STLINK通过STM32CubeProgrammer连接试试,看看能否连得上。这边连上了再去是CubeIDE环境。

  • avatar Abner_huang
    回答时间: 2023-08-07 18:58:24
    xmshao 发表于 2022-3-8 16:21
    辛苦了!电路不算复杂,电源处理好,接对接全,即该接的都接上。要不你先用STLINK通过STM32CubeProgrammer ...

    我的stlink使用stm32cubeProgramer点击连接没有反应,就算用买来的最小系统板也一样。是stlink不是正版的原因吗?

  • avatar Abner_huang
    回答时间: 2023-08-07 19:15:14
    xmshao 发表于 2022-3-8 16:21
    辛苦了!电路不算复杂,电源处理好,接对接全,即该接的都接上。要不你先用STLINK通过STM32CubeProgrammer ...

    可以使用dap仿真器来测试能不能连接吗?

  • avatar 废鱼
    回答时间: 2023-08-07 19:35:55

    先用STLINK工具或者IDE软件连接STLINK,看看能不能识别到芯片的ID,如果识别不到可能是SWD接线连接错误了。检查一下。

  • avatar xmshao
    回答时间: 2023-08-07 20:01:00
    Abner_huang 发表于 2022-3-8 16:50
    我的stlink使用stm32cubeProgramer点击连接没有反应,就算用买来的最小系统板也一样。是stlink不是正 ...

    [md]说实在的,外面也有人用山寨的,能用就行。 线别接错了,别是 哪里疏忽了。 如果是正版的,那个VDD脚要跟目标板接上。

  • avatar butterflyspring
    回答时间: 2023-08-07 20:29:12

    其实用官方的ST-LINK和相关工具连接测试的好处是1:软件驱动是否齐全,官方软件安装时都会自带。 2: 可以检查硬件接线是否齐全。 MCU的VDD引出来给ST-LINK(正版的ST-LINK需要MCU的VDD供电),PA13,PA14是否连接好,VDDA是否供电 3:官方的软件和ST-LINVK比较容易获得。4:额外注意的地方就是芯片内之前不要有上电立即更改烧录脚或进入低功耗的软件。 这样验证比较省时间,容易判断问题。 之后再开发就不存在工具或接线上的问题了。

会员中心 微信客服
客服
回到顶部