OPA569并联使用用作电流驱动,输入频率20K的正选电压信号,要求输出20K的正选电流信号。用示波器测试负载电阻两端的电压波形振荡比较厉害,当降低频率是可以改善很多。是不支持这么高频率吗?


OPA569并联使用用作电流驱动,输入频率20K的正选电压信号,要求输出20K的正选电流信号。用示波器测试负载电阻两端的电压波形振荡比较厉害,当降低频率是可以改善很多。是不支持这么高频率吗?


容性负载导致的吧
我的负载是用一个1Ω的电阻代替的
您好,附件电路放大之后有点儿模糊,是这样的,如果并联使用的话, 将多个OPA569的输入并联接在一起,这种方式的slew rate和bandwidth 和单个OPA569 是一样的, 如果是其中一个作为master,其他的作为slave, 也就是将第一个的输出接在第二个的输入,这种方式并联连接的话, slew rate和bandwidht 会降低.
OPA569 提供了TINA reference model, 可以使用TINA对您的电路进行仿真. 看和实际测试的结果是否相同.
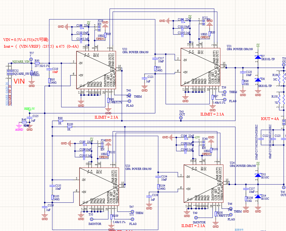
我参考的是类似这个电路。其中左右两边都用了2个OPA569并在一起,为了增大输出电流。并联方式如下。
您好, 参考datasheet page 5的开环增益Aol,PSRR和频率的曲线,可以发现,当频率为20KHz的时候,Aol和PSRR都只有40dB左右, Aol和PSRR 随着频率的降低而升高,所以这可能是当频率低于20KHz的时候,振荡不这么明显的原因. 所以建议检查下系统的电源, 是否由于电源噪声耦合到运放的输出导致输出有毛刺. 另外也由于PSRR较低, 当频率增加时,对输出波形的影响更大. 您的负载也是TEC吗?
你好,我的最终负载是要驱动一个线圈,现在测试用的一个纯电阻验证输出波形。
之前的图片看不清。上传的时候没有设置分辨率,默认的分辨率比较低
我去掉并联连接方式,也是一样的输出波形没有改善
我还发现一个问题,当我的正弦波输入信号在0.5~2.5之间或者是2.5~4.5之间,输出波形就没有失真,说明输入信号不能再直流偏置2.5V之间摆动。是因为OPA569的输出方向变化不够快吗?