久芯网

stm32l031原理图 nucleo

avatar sealoong 提问时间: 2023-07-30 07:29:47 / 已解决

<a style=stm32l031原理图 nucleo [相关图片]' title='stm32l031原理图 nucleo [相关图片]' />

1:这是官方原理图,意思是mcu与stlink的引脚连接情况。然后我就去搜索了下stlinkv2-1,找半天都没找到,你们官网的网购链接里面也没有v2-1,甚至淘宝的stm32旗舰店也没有卖下载调试器(所有下载调试器),我要想找个正规地方买下载调试器我得去啊? 2:我自己要是做一个下载调试器我硬件做完了,芯片的程序我得咋编写?官方这个程序能提供吗?


如需获得 stm32l031 等器件的更多信息,请点击链接或 点击此处 联系在线客服!

5个回答
  • avatar butterflyspring
    最佳答案
    回答时间: 2023-07-30 07:47:21
    sealoong 发表于 2022-5-11 09:59
    我在淘宝上找不到v2-1,顶天能找到v2

    接口基本都是一样的,通过cube 升级一下就行。 主要是使用的上位机软件有新功能,就需要升级。普通的调试都是基本功能。 另外如同大家说的,本身NUCLEO板上是自带ST-LINK的

  • avatar 老牛洋车
    回答时间: 2023-07-30 08:06:45

    x宝上ST-LINK多的很,价格也不贵。能用就行,没有必要要求“正规”。自己做就更没有必要,除非自己想学习和研究下载器。

  • avatar 网络孤客
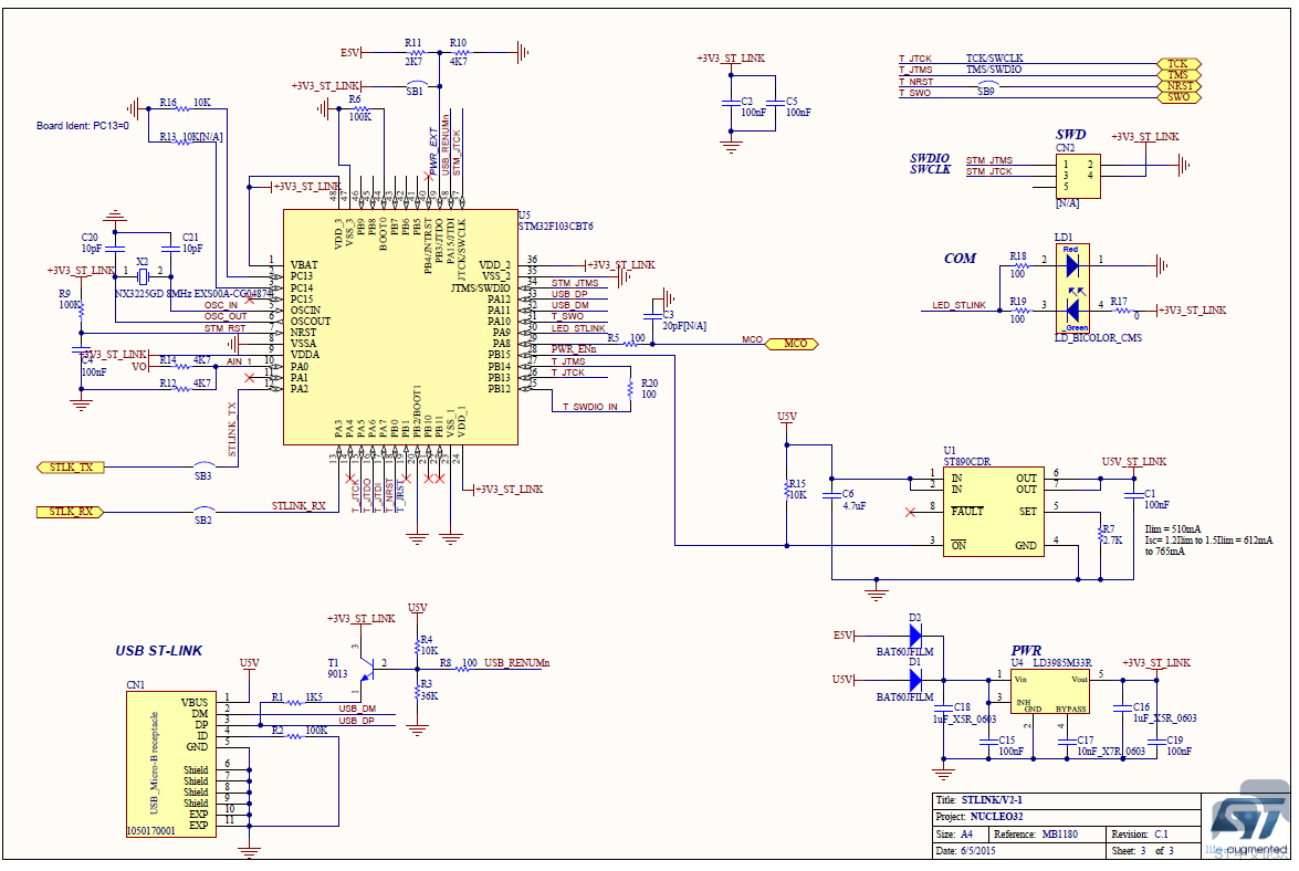
    回答时间: 2023-07-30 08:26:53

    nucleo板子自带有! 下图就是stlinkv2-1原理图,看右下角

  • avatar sealoong
    回答时间: 2023-07-30 08:54:32
    网络孤客 发表于 2022-5-11 09:47
    nucleo板子自带有!

    下图就是stlinkv2-1原理图,看右下角

    [md]闲着没事。我想做个尝试下。硬件准备完毕了,大牛我得往那个自己做的debugger里面加载什么程序才能成为真正的仿真器? v2-1是不是停产了? v2-1我都没搞明白,我看都出了v3了

  • avatar sealoong
    回答时间: 2023-07-30 09:25:40
    网络孤客 发表于 2022-5-11 09:47
    nucleo板子自带有!

    下图就是stlinkv2-1原理图,看右下角

    [md]我在淘宝上找不到v2-1,顶天能找到v2

会员中心 微信客服
客服
回到顶部