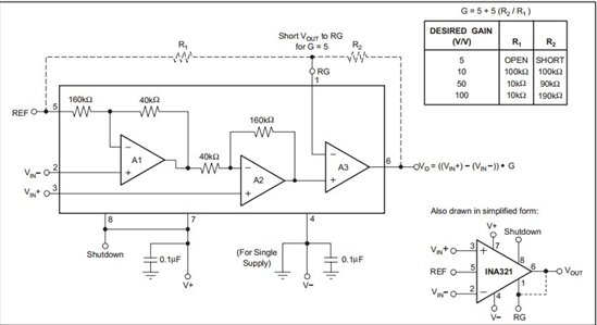
大家好,我用INA321搭建一个放大电路,电路连接如下:V+=Shutdown=5V,V-=VIN-=GND(外部电源地),R2=R1=47K。
(1) 现在我在VIN+直接加上外部直流电压,在Vout用示波器测试电压,发现输出电压的放大倍数并不是10,例如(0.2V/1.16V,0.5V/2.42V,0.7V/3.71V)这是为什么?
(2)另外,我想测试一下对交流信号的放大,通过函数发生器产生小幅度的方波信号,引入到VIN+端,这里函数发生器的输出接头类似示波器接头。将钩头与Vin+连接,双口夹连接至VIN-(接地),输出结果波形如下,大约放大4倍。而且噪声很大,放大倍数不对?
最后,我看到数据手册提到单电源时电路的接法,是不是在单电源供电时电路接法要修改。我有点疑问这里的Bridge sensor是什么?
(3)如果单电源供电,而我信号发生器输出的也是单端信号,那么,我怎么测试它的放大倍数?VIN-、REF怎么接?
大家帮忙看看是不是哪里理解错误?或者测试方法有误,先谢谢了!

如需获得