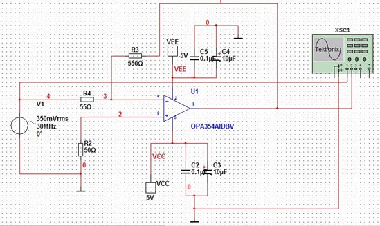
我用OPA354搭建跟随器,用multisim仿真的时候发现不少问题。
1:用正负5V供电跟随的比较成功,但是根据数据手册看OPA354工作电压是+2.7——+5.5V,不能用正负5V供电,但是不知道为什么可以仿真成功?
2:当我把负电源端接地时,输入20mV,30MHz的信号时,信号无输出。当输入1V,30MHz的信号时,信号输出严重失真。
3:当我把负电源端接-0.23V电压时。输入20mV,30MHz的信号时,信号跟随成功。当输入1V,30MHz的信号时,信号输出严重失真。
请大家指教一下我怎么才能正确的用OPA354搭建出来跟随器?最好能附上电路图。为什么会出现上面的问题?电路图及仿真图见附件。

如需获得