久芯网

v-i转化器

avatar chenguang zhang 提问时间: 2023-08-10 10:02:22 / 已解决

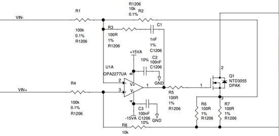
这个电路,输入正弦波的交流信号与方波的仿真出来的差别很大?

5个回答
  • avatar chenguang zhang
    回答时间: 2023-08-10 10:19:34

    如果把这个改为双电源+/-12V,输入偏置可否?

  • avatar Bruce Wei
    回答时间: 2023-08-10 10:42:05

    楼主你好!

    请上传仿真原理图的源文件。谢谢!

  • avatar Andy Tan
    回答时间: 2023-08-10 10:59:18

    如果采用双电源+/-12V电源,输入幅度为1V的控制信号是没有问题的,你可以参考附件的电路(已经验证过可以使用)。

    对于你提的第一个问题最好是先提供你的仿真文件。

  • avatar chenguang zhang
    回答时间: 2023-08-10 11:21:05

    那如果输入是+/-1~3的话,是否需要做修改。

  • avatar Andy Tan
    回答时间: 2023-08-10 11:43:36

    因为你是通过控制后面NPN 的基极(反馈)来实现输出电流Ic(Ie)的恒定,如果基极加载的电压是负电压,那么晶体管会出现截止(或者轻微导通),输出电流会接近为0ma。

会员中心 微信客服
客服
回到顶部