充电器
充电器的组成
充电器的分类
1、根据充电对象分:锂离子电池充电器、镍氢电池充电器、镍镉电池充电器、铅酸电池 充电器。
2、根据作用区分:旅充(直充)、座充。
3、根据使用的变压器不同区分:线性充电器、开关充电器。线性充电器:充电器设计电路中包含工频变压器(开关频率<100Hz)以及半导体元件,该方案充电器称为线性充电器。 开关充电器:充电器设计电路中包含开关变压器以及PWM控制芯片(开关频率>20kHz),该方案充电器称为开关充电器。
充电器的基本原理
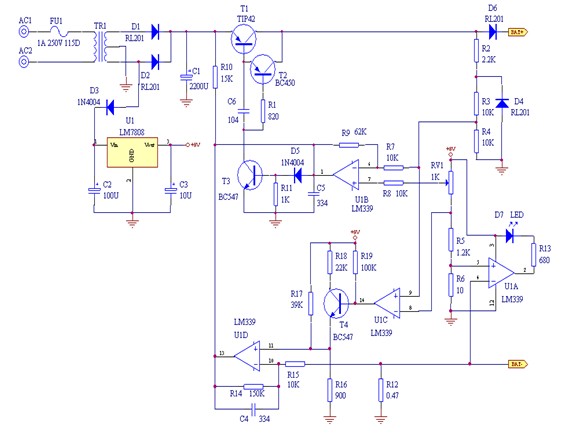
铅酸蓄电池充电器电路原理图如下:

因为密封铅酸蓄电池的诸多优点,因此获得了广泛应用.然而密封铅酸蓄电池的充电技术似乎不被看重,因充电方式不合理而造成电池过早报废的情况普遍存在.有鉴于此,笔者设计制作了一款二阶段恒流限压式铅酸电池充电器。
充电原理分析:
1.维护充电:
当电池电压较低时(可设定,本电路预设在9V以下),充电器工作在小电流维护充电状态下,工作原理为U1C⑨脚(同相端)电位低于⑧脚(反相端),U1C输出低电位,T4截止。U1D 11 脚电位约0.18V.此时充电电流约250mA(恒流电路由R14,U1D,T1B周边外围电路构成,恒流原理读者请自行分析).
2. 快速充电:
随着维护充电继续,电池电压逐渐升高,当电池电压超过9V时,充电器转入大电流快充模式下,U1C⑨脚(同相端)电位高于⑧脚(反相端),U1C输出高电位,T4导通,U1D 11 脚电位约为0.48V,充电器恒定输出约1A电流给电池充电。
3. 限压浮充:
当电池接近充足电时,充电器自动转入限压浮充状态下(限压浮充电压设定为13.8V,如为6V蓄电池,则浮充电压应设定为6.9V), 此时的充电电流会由快速充电状态下逐渐下降,至电池完全充足电后,充电电流仅为10~30mA,用以补充电池因自放电而损失的电量。
4. 保护及充电指示电路:
本电路设有反极性保护电路,由D4,U1C,U1D,T1及外围元件构成,当电池反接时,充电器限制输出电流不致发生事故。充电指示由U1A,D7及外围元件构成,充电时,D7点亮,充电器进入浮充状态后,D7熄灭,表示充电结束。
